WtC Rental System Improvement

An end-to-end B2B service redesign that streamlined event rental workflows and aligned internal operations.

Role

Solo Product Designer

Team

Web Designer, Marketing Team (WtC)

Timeline

10/2025 – 12/2025

Context

Welcome to Chinatown (WtC) is a community-based nonprofit in Manhattan Chinatown. They host a wide range of events within a modular event space called The Hub.

As rentals grew, details lived across emails, texts, and Airtable, which have created repeated questions, slower decisions, and heavy coordination for staff.

Problem Framing

Clarifying the stakeholders’ goals

To ground the challenge, I run a 30-minute light talks with stakeholders to understand their current business goals and constraints.

Stakeholders’ talks revealed that:

Rental information was fragmented, making it hard to run a consistent, mission-aligned rental process.

How might we make rentals easy to understand and act on, while keeping WtC’s mission as a clear filter?

Research

Competitive Research

To understand how similar nonprofit rental platforms structure their rental experience, I reviewed a small set of comparable spaces and leasing pages.

Key insights:

  • One clear rental entry

  • Set pricing, rules, availability upfront

  • Use mission as a filtering strength

  • Show space and setups visually

What this informed:

  • Rental pages that surface fit, pricing, and visuals early reduce coordination before contact.

Deep Talk with the Stakeholder

Then, I met with Jeff, WtC’s Event Manager, who handles all rental communication.

In a 1.5-hour conversation, we walked through his end-to-end workflow to understand what works well and where friction occurs (Comparative Approach).

Client Interview Insights

Clients’ experience can help us understand important pain points. Three deep talks with previous collaborators with WtC.

System Synthesis

Current Journey & Opportunity Signals

To synthesize insights from stakeholders and clients, I mapped the current rental journey and marked repeated friction points across before / during / after the event.

Systemic Breakdowns

Why the current rental system repeatedly creates friction

While individual issues surfaced at different stages, the breakdowns stem from a few systemic patterns across the entire rental journey.

Design Direction

These breakdowns revealed one core need:

  • Centralize info early → move decisions upstream → capture outcomes as reusable system memory.

Solution

A 5-Step Rental System Redesign

So, I proposed a 5-step rental system that front-loads clarity, reduces staff follow-ups, and creates a simple post-event learning loop. Here are the 5 steps:

System Implementation Overview (Internal + Client Flow)

Illustrates how the 5-step system works end-to-end across roles.

Design Scope

Website as the Rental Entry Point

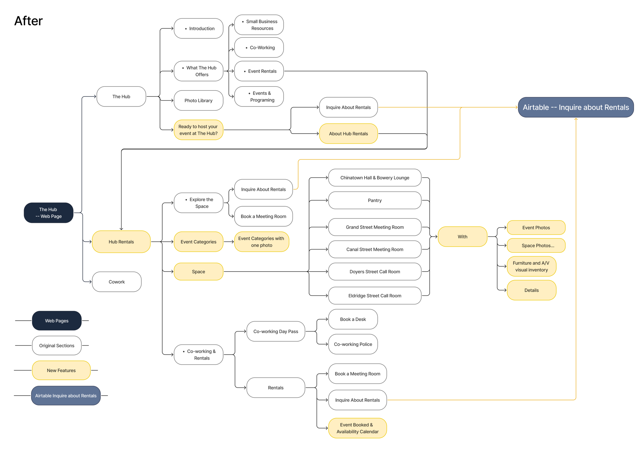
After alignment with stakeholders, my scope focused on the rental entry experience, which was primarily implemented through a redesigned website to shape understanding before intake, walkthrough, or contracts.

Key Design Decisions

Challenge 1: Hub vs. Rentals were mixed

Discussed with stakeholders and feedback from clients, we felt that the Rental info was buried inside general Hub pages, causing confusion and extra questions.

Design Response:

I split Hub vs. Rentals into two clear paths within a new IA and moved space/rental details into a dedicated Rentals entry to reduce overload and misroutes.

Challenge 2: Rental details were unclear upfront

Adjusted based on feedback, pricing, usage rules, and space references were tucked behind collapsible sections, making rentals hard to grasp quickly.

Design Response:

I surfaced pricing/usage details upfront and added visual inventory (photos, layouts, real event examples), so collaborators could decide with less back-and-forth.

Challenge 3: Planning signals were missing

Based on the test, collaborators couldn’t easily couldn’t tell availability or how far ahead to plan, creating early uncertainty.

Design Response:

I added planning cues, especially a Google Calendar availability view, and clarified how rentals differ from coworking..

Final Delivery

Business Impact

Early feedback shows rentals are easier to understand and fewer planning questions.

What we’re seeing so far

1. Clearer rental positioning

  • Stakeholders said Hub vs. Rentals is easier to explain. In usability testing(n=5), 4 out of 5 participants rated it “very clear.”

2.Less back-and-forth

  • Key details are now visible upfront, reducing missing information and follow-up emails.

3.More confident decisions through visuals

  • Collabrators said photos + real event examples helped them choose a setup earlier.

Preparing to ship

The Rentals pages are in the final shipping phase. Core IA and key flows have been reviewed with stakeholders and validated in usability testing.

Team Impact

This project reinforced the value of early stakeholder alignment. Talking with the team and listening closely helped surface real operational constraints, so the system addressed real needs and led to more grounded solutions.